11. (2025·广安中考)某景区需要购买A,B两种型号的帐篷.已知用1800元购买A种帐篷的数量与用3000元购买B种帐篷的数量相等,且B种帐篷的单价比A种帐篷的单价多400元.
(1)求A,B两种帐篷的单价各多少元.
(2)若该景区需要购买A,B两种型号的帐篷共20顶(两种型号的帐篷均需购买),且购买B种型号帐篷的数量不少于A种型号帐篷数量的$\frac{1}{3}$,则购买A,B两种型号的帐篷各多少顶时,总费用最低? 最低总费用是多少元?
答案:11. (1)设$A$种帐篷的单价为$x$元,则$B$种帐篷的单价为$(x + 400)$元.由题意得:$\frac {1800}{x}=\frac {3000}{x + 400}$,解得$x = 600$.经检验:$x = 600$符合题意,$\therefore x + 400 = 1000$.答:$A$种帐篷的单价为600元,$B$种帐篷的单价为1000元.
(2)设购买$A$种帐篷$m$顶,则$B$种帐篷$(20 - m)$顶,总费用为$W$元.由题意得:$20 - m≥ \frac {1}{3}m$,解得$m≤ 15$.又$\because$两种型号的帐篷均需购买,$\therefore 0 < m≤ 15$.$W = 600m + 1000(20 - m) = - 400m + 20000$,$\because - 400 < 0$,$\therefore W$随$m$的增大而减小,$\therefore$当$m = 15$时,$W$取最小值,$W_{\mathrm{最小}} = - 400× 15 + 20000 = 14000$,此时$20 - m = 5$.答:当购买$A$种帐篷15顶,$B$种帐篷5顶时,总费用最低,最低总费用为14000元.
12. (1)父子两人沿周长为$a$的圆周骑自行车匀速行驶.同向行驶时父亲不时超过儿子,而反向行驶时相遇的频率增大为11倍.已知儿子的速度为$v$,则父亲的速度是儿子速度的
1.2
倍.
(2)甲上吴山晨练,乙则沿着同一条路线下山,他们同时出发,相遇后甲再向上走16分钟,乙再向下走9分钟,各自到达对方的出发地.那么甲上山和乙下山的速度之比等于
$3:4$
.
答案:12. (1)1.2 解析:设父亲的速度为$x$,根据题意可得$\frac {a}{x - v}=\frac {11a}{x + v}$,解得$x = 1.2v$.经检验$x = 1.2v$是该分式方程的解,$\therefore$父亲的速度是儿子速度的1.2倍.
(2)$3:4$ 解析:设甲上山速度为$x$,乙下山速度为$y$,路程为$s$,根据题意得$\begin{cases}\frac {s}{x}-\frac {s}{x + y}=16,\frac {s}{y}-\frac {s}{x + y}=9,\end{cases}$整理得$\begin{cases}\frac {sy}{x(x + y)}=16, &①\frac {sx}{y(x + y)}=9, &②\end{cases}$②$÷$①得$(\frac {x}{y})^{2}=\frac {9}{16}$,$\therefore \frac {x}{y}=\frac {3}{4}$,$\therefore$甲上山和乙下山的速度之比等于$3:4$.
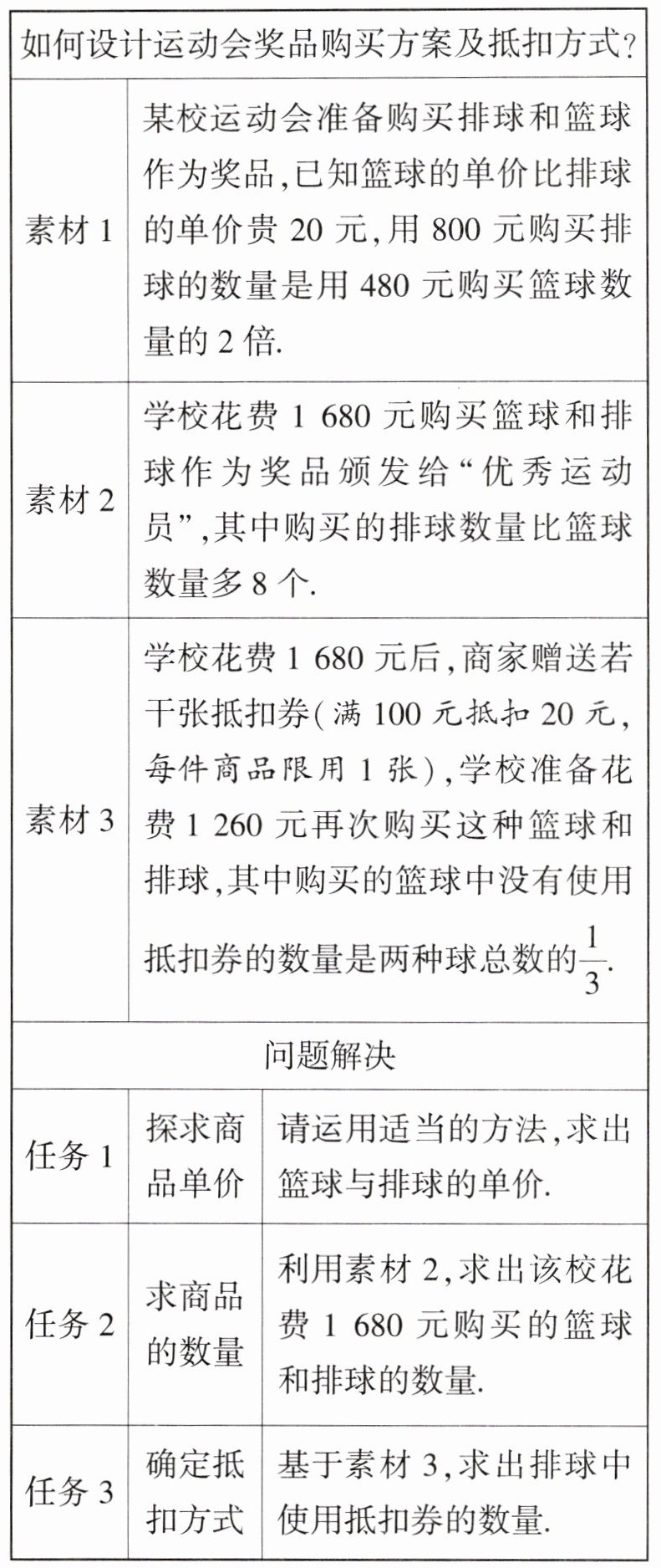
13. (2025·衢州期末)综合实践:如何设计运动会奖品购买方案及抵扣方式?
如何设计运动会奖品购买方案及抵扣方式?

答案:13. 任务1:设排球的单价为$x$元,则篮球的单价为$(x + 20)$元,由题意得,$\frac {800}{x}=2×\frac {480}{x + 20}$,解得$x = 100$,经检验,$x = 100$是原方程的解,且符合题意,$\therefore x + 20 = 120$.答:排球的单价为100元,篮球的单价为120元.
任务2:设购买篮球$m$个,购买排球$n$个,由题意得,$\begin{cases}120m + 100n = 1680,\\m + 8 = n,\end{cases}$解得$\begin{cases}m = 4,\ = 12.\end{cases}$答:购买篮球4个,购买排球12个.
任务3:设第二次购买了$a$个篮球,$b$个排球,且购买的排球中使用抵扣券的数量是$c$个,则第二次购买的篮球中没有使用抵扣券的数量是$\frac {a + b}{3}$个,$\therefore$第二次购买的篮球中使用抵扣券的数量是$a - \frac {a + b}{3}=\frac {2a - b}{3}$(个),$\therefore 120a + 100b - 20(c + \frac {2a - b}{3}) = 1260$,$\therefore \frac {320}{3}a + \frac {320}{3}b - 20c = 1260$,$\therefore 16(a + b) - 3c = 189$.$\because \frac {a + b}{3}$一定是正整数,$\therefore a + b$一定是3的倍数,设$a + b = 3k$($k$为正整数),$\therefore 48k - 3c = 189$,$\therefore 16k - c = 63$,$\therefore c = 16k - 63$,$\therefore 16k - 63 < 3k$,解得$k < \frac {63}{13}$.又$\because k$为正整数,$c$为非负数,$\therefore$只有$k = 4$,$c = 1$满足题意.答:排球中使用抵扣券的数量为1.