导学二 关注视角,体悟作者情感。
这是一篇回忆性散文,作者将童年的感受与写作时的回忆交错转换,在对比反差中表达情感。朗读课文,体验情感,并仿照示例,将你的朗读设计与情感体验写在批注栏里,和同学交流。


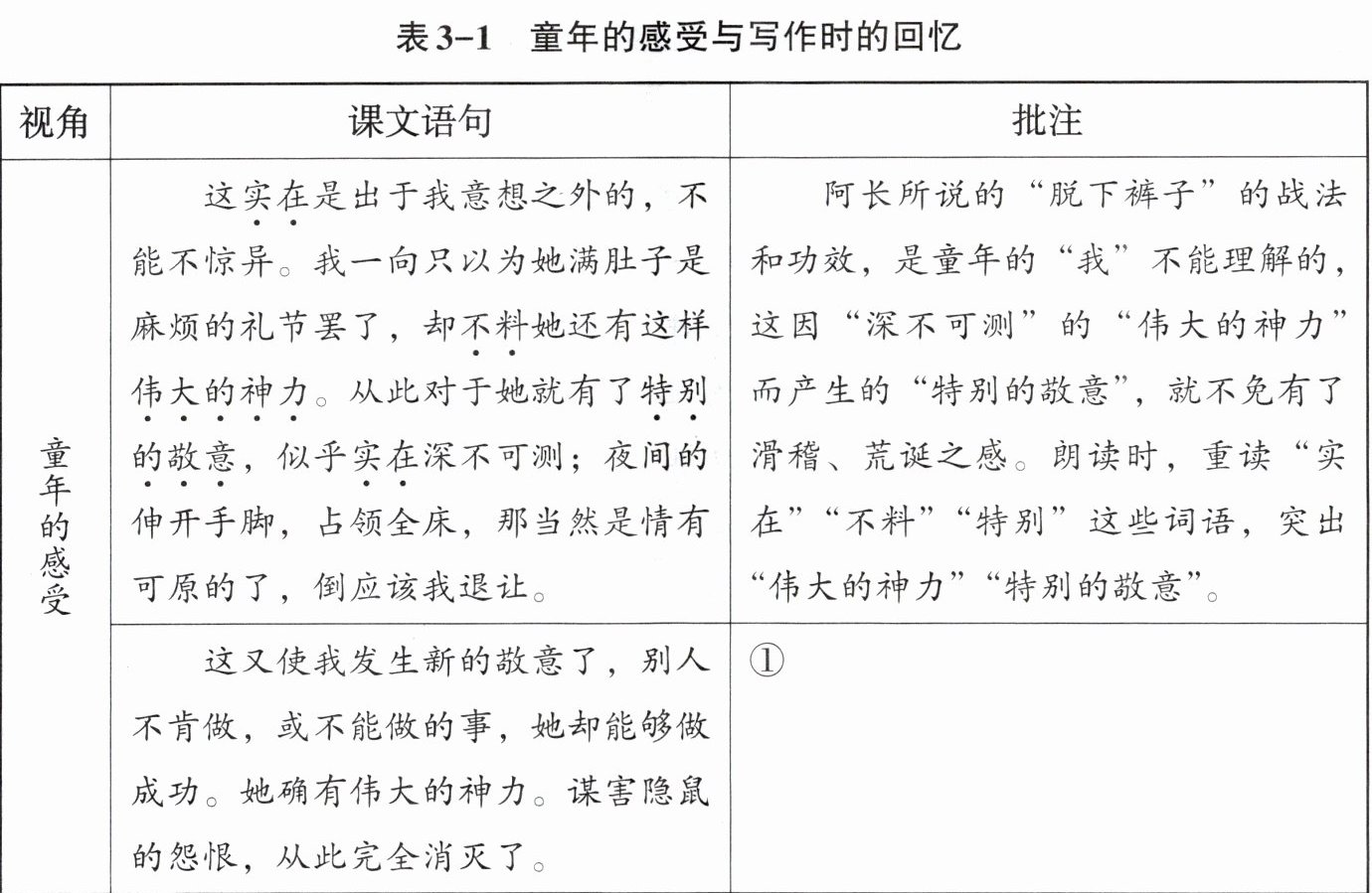
答案:导学二 ①[示例]阿长给“我”买到了童年时“最为心爱的宝书”,由此“我”彻底改变了对阿长的态度。朗读时,重读“又”“却”“确有”“完全”等词,强调阿长的“神力”和“我”态度的转变。可以带着激动的情绪,读出“穿着新的蓝布衫”的阿长的光彩照人和鲜活可爱。 ②[示例]作者的思绪从三十年前切回现实,对阿长的回忆包含了感激与同情。朗读时,重点强调“我终于不知道她的姓名”一句,用低沉的语调读出作者的思念和歉疚。读最后一段时,语调逐渐上扬,声音逐渐加强,用深情的祝祷将全文情感推向高潮。