导学二 由所托之物延伸至所言之志,体悟作者内在的精神世界,探究“物”“志”的转变过程。
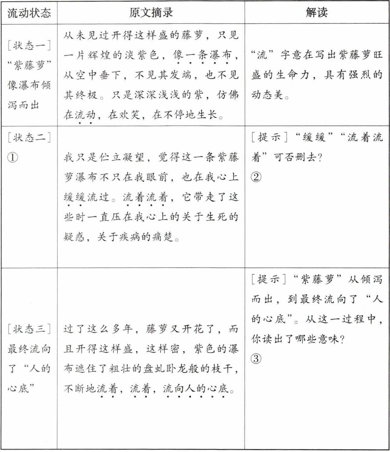
(1) 借助阅读提示,解读“流”的丰富意蕴。
表5-4 “流”的意蕴

(2)*作者是如何运用语言将“物”与“志”巧妙联系起来的?请简要回答。
答案:[示例](1)①流到“我”的心上 ②不能删去。“缓缓”“流着流着”,含有从看花到被花感动的过程,将紫藤萝瀑布从视觉上自然延伸至“心上”,巧妙地实现了从观察外物到内心感悟的自然转换,最终达到了“物我相融”的境界。 ③紫藤萝的盛开,其辉煌的淡紫色和生机勃勃的姿态,给作者心灵以治愈与安抚,触发了作者对生死、疾病等普遍问题的思考;这些思考虽然源于作者的个人经历和情感,但却具有普遍性和共鸣性,因此最终流向了“人们”——从个人经历走向更为深远的“人类如何面对命运之难”这一话题,深入到群体哲思。 (2)*[示例]作者语言中多处提及“流”,而“流”这一状态词除了直观地表现紫藤萝的特征外,还非常巧妙地将紫藤萝花的情状与作者自己的内心感受联系起来,由所描写之物巧妙联系到所抒发之志。