预学一 看到课文题目,你认为“紫藤萝”与“瀑布”之间是什么关系?
[示例]作者将“紫藤萝”比作“瀑布”,因为二者非常相似,都具有流动的美感。
答案:[示例]作者将“紫藤萝”比作“瀑布”,因为二者非常相似,都具有流动的美感。
预学二 默读课文后,基于你对这二者关系的理解,为“紫藤萝”设计一张名片。

答案:[示例]配图略。 配文:从未见过开得这样盛的藤萝,只见一片辉煌的淡紫色,像一条瀑布,从空中垂下,不见其发端,也不见其终极。只是深深浅浅的紫,仿佛在流动,在欢笑,在不停地生长。 花语:生命正如藤萝瀑布般灿烂万丈、永无止境。
导学一 聚焦课文写景状物的语句,探究作者是如何使所咏之物与其情思保持一致性的。
(1) 结合语境,联系加点语句和批注,探究物与作者情感的联结。

⇩
作者是如何将紫藤萝的特点与想要表达的“精神的宁静和生的喜悦”联结起来的?
我的理解:
作者将眼前的紫藤萝旺盛的生命力刻画得淋漓尽致,如反复以“笑”将花朵拟人化,赋予紫藤萝花人的性格情趣,表现花儿争相开放的天真欢乐,充满生机与动态美。而紫藤萝这种带着“欢乐”的生命力,感染着被“生死的疑惑”“疾病的痛楚”所困的作者,让作者沉浸其中,感受到“精神的宁静”和“生的喜悦”,使物与情有了联结。
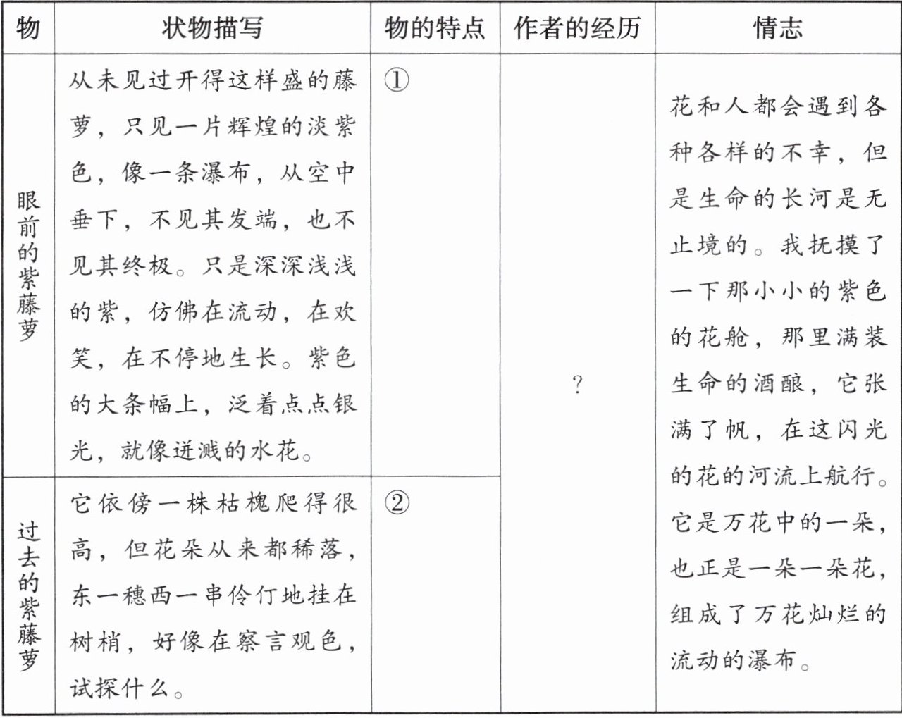
(2) 将不同时期紫藤萝的特点补充完整并进行比较,结合借此表达的情志,推测作者的经历,并写出你这样推测的理由。
表5-3 紫藤萝的特点比较及作者经历推测

我的推测与理由:
[示例]①蓬勃、热烈、茂盛 ②稀落、伶仃 我的推测与理由:作者在生活中可能经历了生离死别的不幸之事。因为作者笔下“过去的紫藤萝”是如此的衰败;“现在的紫藤萝”却再次旺盛与繁茂,让作者深受触动,感受生命就如“万花灿烂的流动的瀑布”。“一切景语皆情语”,基于景的特征及其引发的作者的情感变化,我作了这样的推测。
答案:[示例](1)作者将眼前的紫藤萝旺盛的生命力刻画得淋漓尽致,如反复以“笑”将花朵拟人化,赋予紫藤萝花人的性格情趣,表现花儿争相开放的天真欢乐,充满生机与动态美。而紫藤萝这种带着“欢乐”的生命力,感染着被“生死的疑惑”“疾病的痛楚”所困的作者,让作者沉浸其中,感受到“精神的宁静”和“生的喜悦”,使物与情有了联结。 (2)[示例]①蓬勃、热烈、茂盛 ②稀落、伶仃 我的推测与理由:作者在生活中可能经历了生离死别的不幸之事。因为作者笔下“过去的紫藤萝”是如此的衰败;“现在的紫藤萝”却再次旺盛与繁茂,让作者深受触动,感受生命就如“万花灿烂的流动的瀑布”。“一切景语皆情语”,基于景的特征及其引发的作者的情感变化,我作了这样的推测。