生活是写作的源泉。请聚焦我们的日常,在日常接触的人、事和日常生活中,去发现、甄别并选取合适的材料,表达自己的所见所感。
任务一 根据提示,完成班级“牛人”写作拼图
1. 搜集写作材料,完成记录表。
表4-4 班级“牛人”“牛事”记录表

2. 发现选材要点:梳理下面的文章,补全拼图中的内容。


3. 根据选材启示,结合《班级“牛人”“牛事”记录表》,完成写作拼图。

任务二 根据提示,完成“我的一天”写作提纲
4. 搜集写作材料:参照示例,完成《“我的一天”观察记录表》。
【示例】
表4-5 某同学的一天

表4-6 “我的一天”观察记录表

5. 发现选材要点:梳理《往事依依》中的事件,根据提示补全选材特点。
表4-7 《往事依依》选材梳理

6. 结合《“我的一天”观察记录表》,参考示例,完成写作提纲。
【示例】
表4-8 《往事依依》思路结构

任务三 根据写作拼图或提纲,完成写作
7. 根据写作拼图或提纲,从《晒晒我们班的“牛人”》或《我的一天》中任选一个题目,写一篇不少于500字的记叙文。
答案:任务一
1. 班级“牛人”“牛事”记录表
“牛人”示例:绘画达人、舞蹈精灵、英语高手、书法大师、数学奇才、劳动标兵、幽默大王
“牛人”1:“体育达人”小李
“牛事”:校运会100米、200米冠军;每天坚持晨跑;帮助同学训练体育项目
“牛人”2:“魔方高手”小赵
“牛事”:能在短时间内复原多种魔方;参加魔方比赛获奖;教同学玩魔方
“牛人”3:“智力‘超人’”小钱
“牛事”:奥数竞赛获奖;喜欢钻研难题;给同学讲解难题
“牛人”(自选):“绘画达人”小孙
“牛事”:班级黑板报主要设计者;绘画作品多次在学校展览;教同学绘画技巧
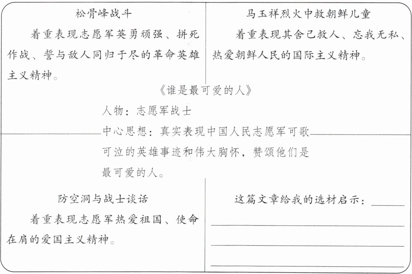
2. 选材启示
《青春之光》:围绕中心思想选取典型事例,从不同方面表现人物品质
《谁是最可爱的人》:选取最能表现中心思想的事例,事例有代表性
3. 《晒晒我们班的“牛人”》写作拼图
人物:“绘画达人”小孙
中心思想:展现小孙在绘画方面的才能和对班级的贡献,表达对她的赞赏
事例:
班级黑板报主要设计者(体现其绘画才能和对班级的贡献)
绘画作品多次在学校展览(突出其绘画水平高)
教同学绘画技巧(表现其乐于助人)
任务二
4. 《“我的一天”观察记录表》(示例)
|作息|值得记录的事|
| ---- | ---- |
|6:30起床、早餐|妈妈做了我最爱吃的早餐|
|7:20到校|看到校园里的花开了|
|8:10上课|语文课上积极回答问题|
|12:00午餐|和朋友一起分享午餐|
|13:00午休|在操场上散步|
|14:00上课|科学课做有趣的实验|
|17:30放学|和同学一起讨论作业|
|18:00晚餐|听爸爸讲工作中的趣事|
|19:30写作业|攻克一道数学难题|
|21:00睡觉|回忆一天,感觉很充实|
5. 《往事依依》选材梳理
(1)有变化(从看画到读书)
(2)有意义(对自己有深远影响)
(3)有针对性(针对《追忆黄金时光》栏目)
6. “我的一天”写作提纲(示例)
|层次|内容|作用|详略|
| ---- | ---- | ---- | ---- |
|开头|总述这一天很特别|引出下文|略写|
|中间|上学路上的发现(看到花开);课堂上的表现(语文课积极回答问题、科学课做实验);和朋友、家人的互动(分享午餐、听爸爸讲故事);攻克作业难题|运用细节描写,展现一天的丰富多彩|详写|
|结尾|总结这一天的收获和感受|总结全文,深化主题|略写|
任务三
晒晒我们班的“牛人”
我们班可谓是藏龙卧虎,高手云集。在众多“牛人”中,“绘画达人”小孙格外引人注目。
小孙是我们班黑板报的主要设计者。每次出黑板报,她都全身心投入。构思时,她眉头微皱,眼神专注,仿佛整个世界都只剩下她和那一方黑板。绘制时,她手持粉笔,动作娴熟,色彩搭配巧妙。有一次,为了出一期关于“环保”的黑板报,她查阅了大量资料,设计了独特的版面。那栩栩如生的地球图案,那生动形象的环保标语,让每一个看到黑板报的人都眼前一亮。同学们纷纷称赞:“小孙,你太厉害了!”
小孙的绘画作品多次在学校展览。她的画风格多样,有细腻的工笔画,也有豪放的写意画。在一次学校举办的绘画比赛中,她以一幅《校园之春》荣获一等奖。画面中,校园里的花朵竞相开放,同学们在花丛中读书、嬉戏,充满了生机与活力。评委老师评价道:“这幅画不仅画技高超,还充满了对校园生活的热爱。”
小孙还乐于助人,经常教同学绘画技巧。有一次,小丽对绘画很感兴趣,但总是画不好。小孙得知后,主动找到小丽,耐心地教她如何构图、如何上色。在小孙的指导下,小丽的绘画水平有了很大提高。小丽感激地说:“小孙,谢谢你,你真是我的绘画小老师!”
小孙用她的画笔为班级增添了光彩,也用她的热情感染着身边的每一个人。她就是我们班当之无愧的“绘画达人”,是我们学习的榜样。我相信,在她的影响下,我们班将会有更多的同学爱上绘画,我们的班级也会因为有她而更加绚丽多彩。
我的一天
“一日之计在于晨”,今天的早晨格外美好。6:30,我像往常一样起床,走进餐厅,就闻到了阵阵香气。妈妈笑着说:“宝贝,快来尝尝妈妈新学的早餐。”看着那精致的摆盘,我心里暖暖的。
7:20,我哼着小曲走在上学路上。突然,我被一阵花香吸引。原来是校园里的迎春花开了,那嫩黄的花朵在枝头绽放,仿佛在向我招手。我不禁加快了脚步,想要早点进入校园。
8:10,语文课开始了。老师提出了一个难题,教室里顿时安静下来。我积极思考,大胆举手回答。老师微笑着说:“你的回答很有创意!”那一刻,我心里比吃了蜜还甜。
12:00,午餐时间到了。我和好朋友一起分享午餐,我们一边吃一边聊,笑声回荡在餐厅里。下午14:00的科学课,老师带我们做了一个有趣的实验——“会跳舞的盐”。看着盐随着音乐跳动,我们都兴奋不已,感叹科学的神奇。
17:30,放学了。我和同学一起走在回家的路上,我们讨论着今天的作业,也分享着彼此的小秘密。回到家,18:00,一家人围坐在一起吃晚餐。爸爸讲着工作中的趣事,我和妈妈笑得前仰后合。
19:30,写作业时间。有一道数学题难住了我,我皱着眉头,在草稿纸上写写画画。突然,我灵机一动,想出了解题方法。那一刻,我激动得差点跳起来。
21:00,躺在床上,我回忆着这一天。有温暖的亲情,有珍贵的友情,有知识的收获,还有探索的乐趣。这一天,平凡而又充实,我期待着明天的到来,相信明天又是美好的一天。