电子课本网 第105页

第105页

信息发布者:
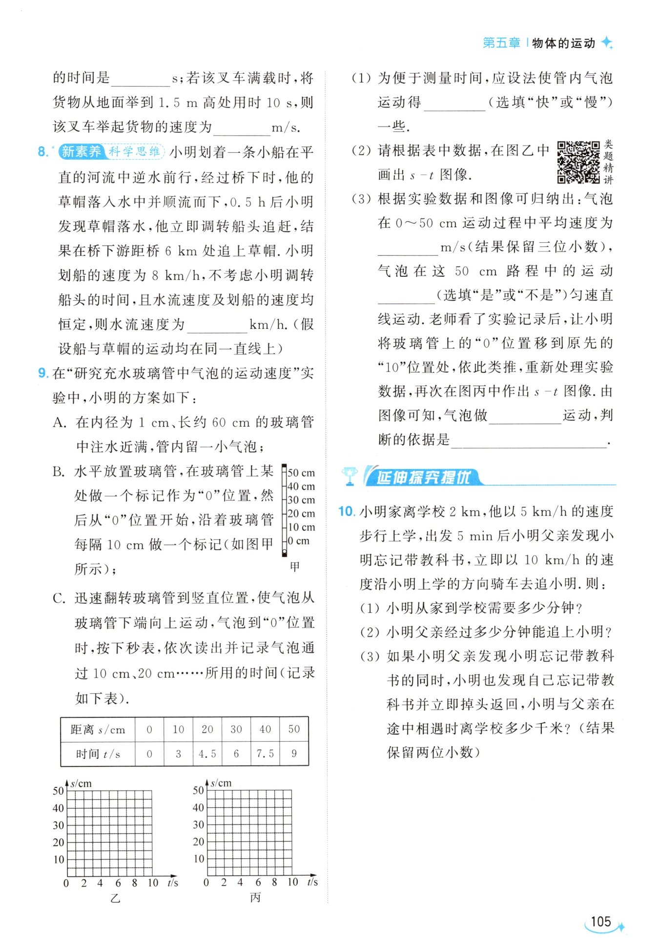
24
0.15
6

0.056
不是
匀速直线
气泡在相等的时间内通过的路程相等
解:(1) 由 $ v = \frac{s}{t} $ 可得,小明从家
到学校需要的时间 $ t_0 = \frac{s_0}{v_1} = \frac{2\mathrm{km}}{5\mathrm{km/h}} = 0.4\mathrm{h} = 24\mathrm{min} $。
(2) 设小明父亲经过时间 $ t $ 能追上小明,由 $ v = \frac{s}{t} $ 可得,
小明步行的路程 $ s_1 = v_1(t_1 + t) = 5\mathrm{km/h} \times (\frac{5}{60}\mathrm{h} + t) $ ①,
小明父亲行驶的路程 $ s_2 = s_1 = v_2t = 10\mathrm{km/h} \times t $ ②,
联立①②,解得 $ t = \frac{1}{12}\mathrm{h} = 5\mathrm{min} $。
(3) 由 $ v = \frac{s}{t} $ 可得,出发 $ 5\mathrm{min} $ 小明通过的路程
$ s_1' = v_1t_1 = 5\mathrm{km/h} \times \frac{5}{60}\mathrm{h} = \frac{5}{12}\mathrm{km} $,
设小明父亲经过时间 $ t' $ 和小明在途中相遇,
此时小明父亲通过的路程 $ s_{2}' = v_{2}t' = 10\mathrm{km/h} \times t' $ ③,
小明掉头后通过的路程 $ s_{1}'' = v_{1}t' = 5\mathrm{km/h} \times t' $ ④,
由题意可知, $ s_{2}' + s_{1}'' = s_{1}' - \frac{5}{12}\mathrm{km} $ ⑤,
联立③④⑤,解得 $ t' = \frac{1}{36}\mathrm{h} $,
小明父亲通过的路程 $ s_{2}' = \frac{5}{18}\mathrm{km} $,
则小明与父亲在途中相遇时离学校的距离 
$ s' = s_{2} - s_{2}' = 2\mathrm{km} - \frac{5}{18}\mathrm{km} \approx 1.72\mathrm{km} $。