电子课本网 第101页

第101页

信息发布者:
A
B
C
相同时间比路程
相同路程比时

观众
速度
3.5
12.6

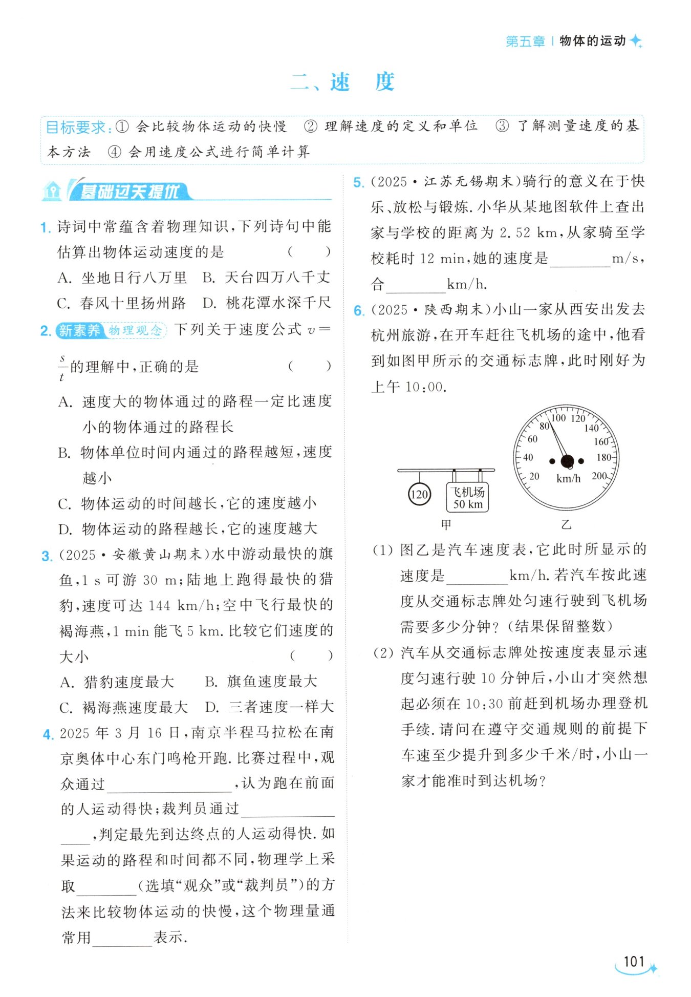
90
解:(1)由图乙可知,速度表的分度值为5 km/h,则此时它所显示的速度是90 km/h。由图甲可知,标志牌处距离飞机场还有50 km,按此速度行驶到飞机场需要的时间$t = \frac{s}{v} = \frac{50\ km}{90\ km/h} = \frac{5}{9}\ h \approx 33\ min。$
(2)汽车匀速行驶10 min通过的路程$s' = vt' = 90\ km/h×\frac{1}{6}\ h = 15\ km,$行驶10 min后,剩下的路程$s'' = 50\ km - 15\ km = 35\ km,$出发时间是10:00,需要在10:30前赶到机场办手续,则剩余的时间$t'' = 30\ min - 10\ min = 20\ min = \frac{1}{3}\ h,$小山一家要在$\frac{1}{3}\ h$内到达机场,汽车的速度至少为$v' = \frac{s''}{t''} = \frac{35\ km}{\frac{1}{3}\ h} = 105\ km/h,$105 km/h<120 km/h,所以在遵守交通规则的前提下,车速至少提升到105 km/h,小山一家才能准时到达机场。