电子课本网 第63页

第63页

信息发布者:
Fe>Cr>Cu
无气泡产生
Cr>Fe>Cu
表面有一层致密的氧化膜

铁片表面有红色固体析出,溶液由蓝色变为浅绿色
铬片、硫酸亚铁溶液、铜片
​$\mathrm {Cr}+\mathrm {H}_2\mathrm {SO}_4\xlongequal[ ]{ }\mathrm {CrSO}_4+\mathrm {H}_2↑$​
0.2
解:设铁碳合金中铁的质量为​$x。$​
​$\mathrm {Fe}+\mathrm {H}_2\mathrm {SO}_4\xlongequal[ ]{ }\mathrm {FeSO}_4+\mathrm {H}_2↑$​
56                                       2
 x                                      0.2 g

​$\frac {56 }{x }=\frac {2 }{0.2\mathrm {g} },$​解得​$x=5.6\mathrm {g} $
答:铁碳合金中铁的质量为​$5.6 \mathrm {g}。$​
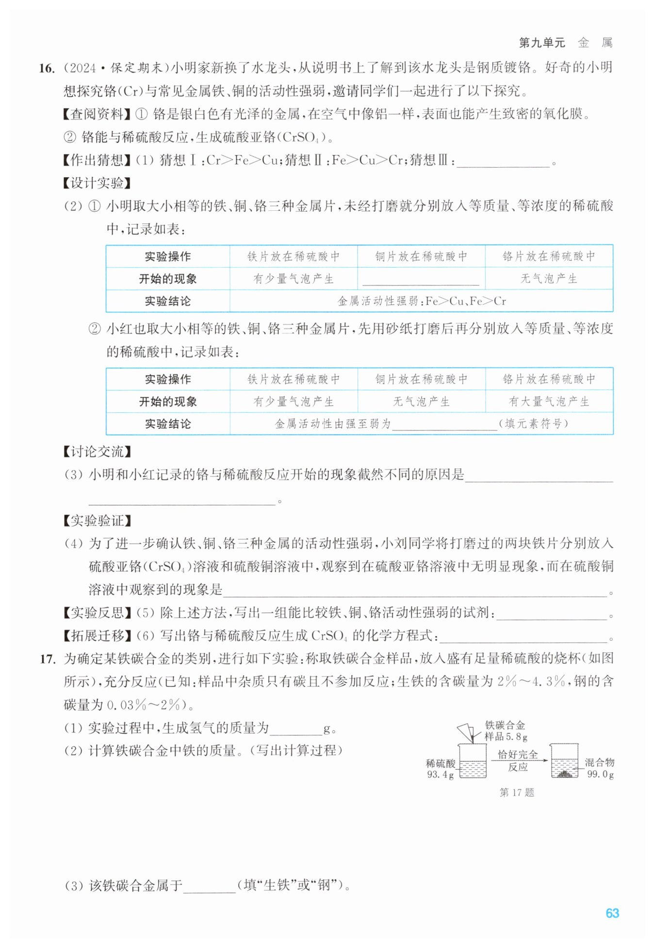
生铁