电子课本网 第31页

第31页

信息发布者:
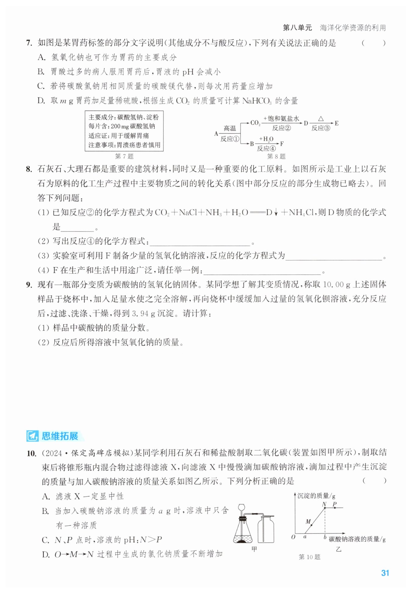
D
​$\mathrm {NaHCO}_{3}$​
​$\mathrm {CaO}+\mathrm {H}_2\mathrm {O}\xlongequal[ ]{ }\mathrm {Ca}(\mathrm {OH)}_2$​
​$\mathrm {Na}_2\mathrm {CO}_3+\mathrm {Ca}(\mathrm {OH)}_2\xlongequal[ ]{ }$​
​$\mathrm {CaCO}_3↓+2 \mathrm {NaOH}$​
改良酸性土壤(合理答案均可)
解:​$(1\mathrm {)}$​设样品中碳酸钠的质量为​$x,$​生成氢氧化钠的质量为​$y。$​​$ $​
​$\mathrm {Na}_{2}\mathrm {CO}_{3}+\mathrm {Ba}(\mathrm {OH)}_{2}\xlongequal[ ]{ }\mathrm {BaCO}_{3}↓+2 \mathrm {NaOH} $​
    106                                 197                80 
      x                                 3.94 g               y 

​$\frac {106 }{x }=\frac {197 }{3.94 \mathrm {g} }=\frac {80 }{y },$​解得​$x=2.12 \mathrm {g},$​​$y=1.60 \mathrm {g} $​

样品中碳酸钠的质量分数为​$\frac {2.12 \mathrm {g}}{10.00 \mathrm {g}}×100%=21.2 %$​

​$(2\mathrm {)}$​反应后所得溶液中氢氧化钠的质量为​$10.00 \mathrm {g}-2.12 \mathrm {g}+1.60 \mathrm {g}=9.48 \mathrm {g}。$​​$ $​

答:​$(1\mathrm {)}$​样品中碳酸钠的质量分数为​$21.2\%。$​​$ (2\mathrm {)}$​反应后所得溶液中氢氧化钠的质量为​$9.48 \mathrm {g}。$​
D