首 页
电子课本网
›
第21页
第21页
信息发布者:
D
D
C
D
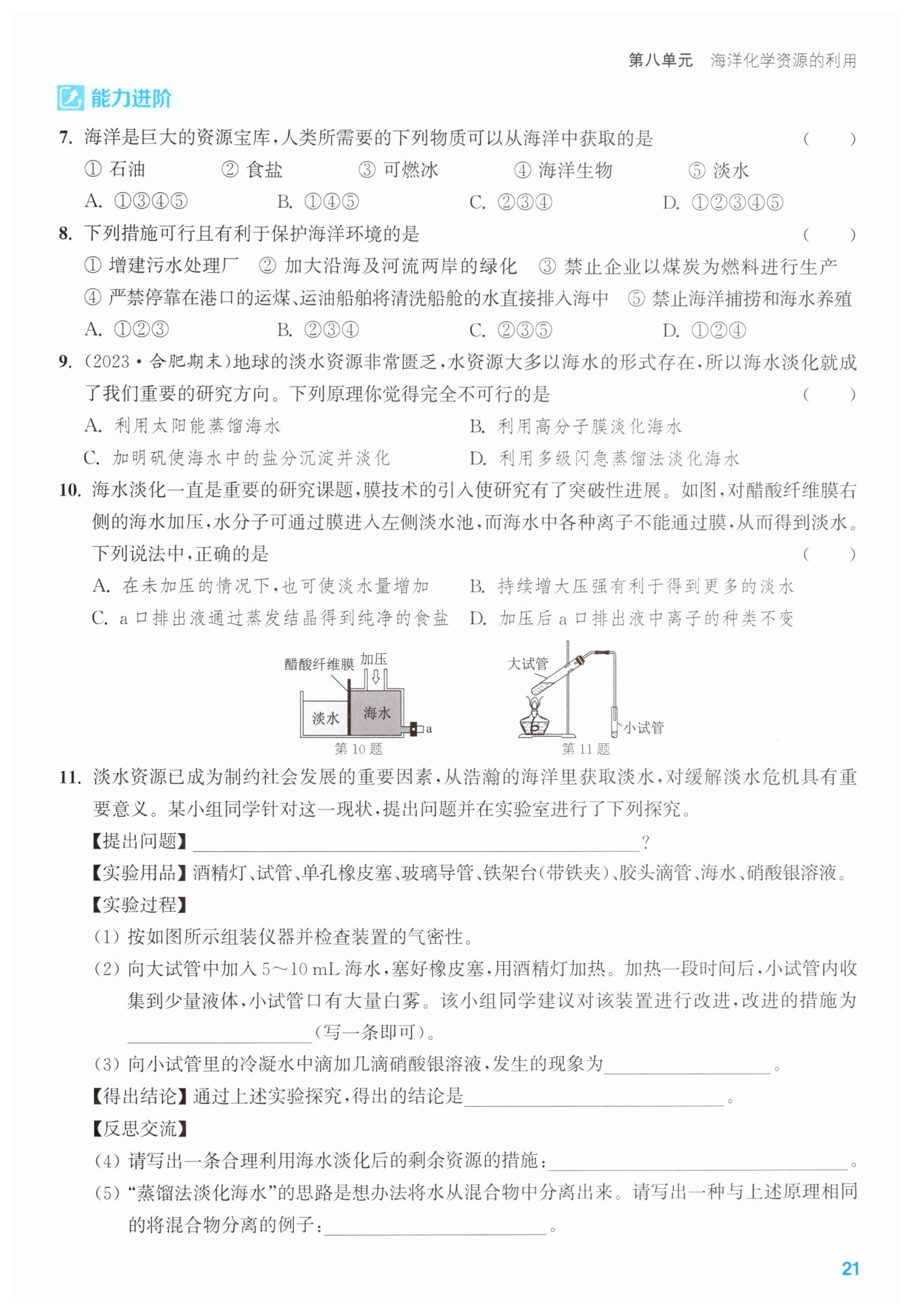
怎样将海水转化为淡水(合理答案均可)
将小试管内的导管加长
无沉淀生成(或无明显现象)
将海水蒸馏可以得到淡水
晒盐(或从海水中提取氯化镁制备镁等)
分离液态空气制氧气
上一页
下一页