首 页
电子课本网
›
第55页
第55页
信息发布者:
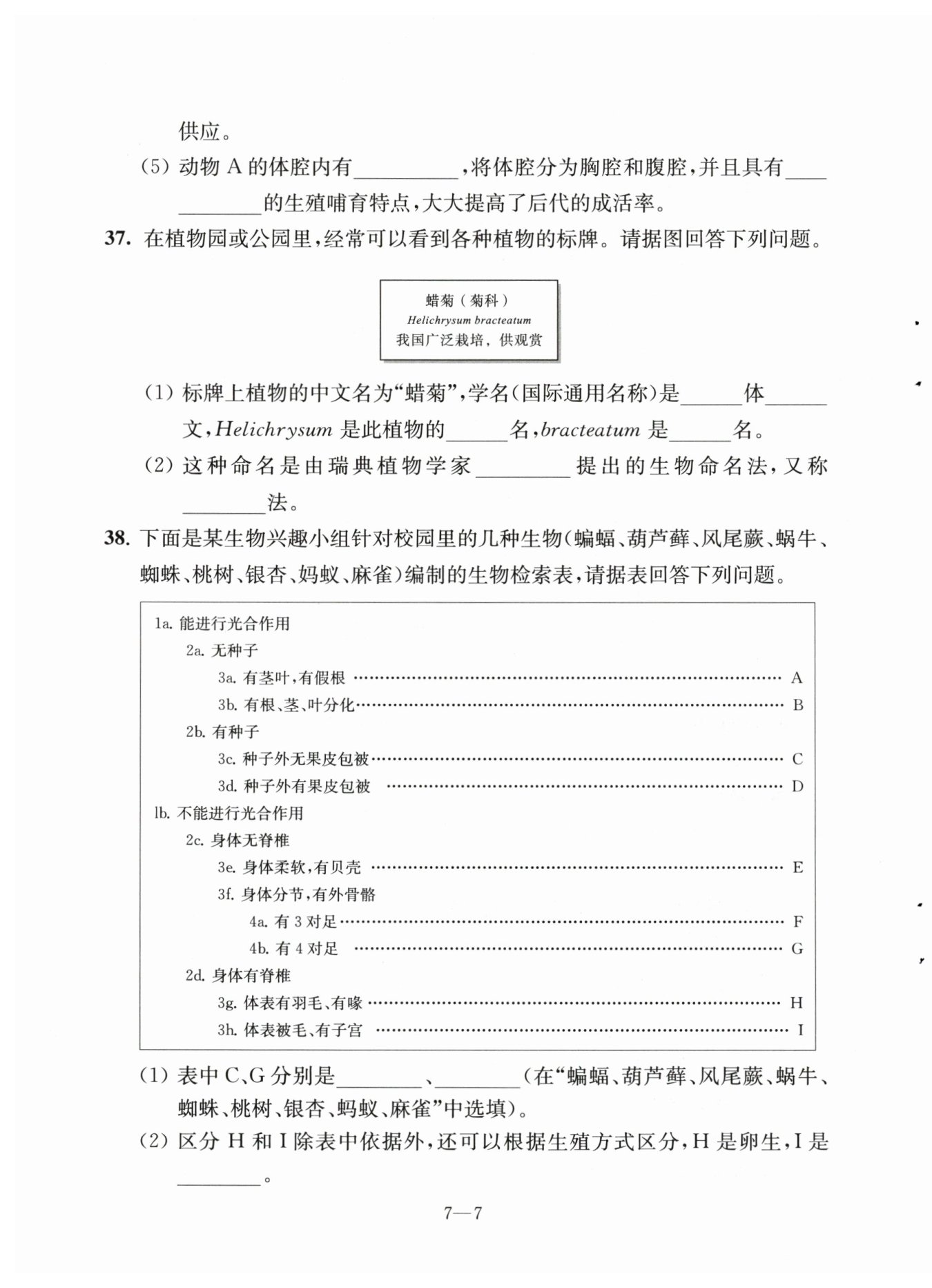
膈
胎生哺乳
斜
拉丁
属
种
林奈
双名
银杏
蜘蛛
胎生
上一页
下一页